实验室运营绕不开核心抉择:CMA 和 CNAS 该先办哪个?这两项资质虽同为实力背书,但顺序选错可能导致业务受限、面临罚款,甚至拖累长期发展。下面用通俗实用的分析,帮你理清优先级,少走弯路、精准投入!
一、CMA 与 CNAS 核心差异:强制合规 vs 自愿进阶
1. CMA:国内市场的法定 “通行证”
CMA 即中国计量认证,受《计量法》和《检验检测机构资质认定管理办法》刚性约束。向社会出具公证数据的实验室,必须取得这项资质,否则属于违法经营。
它的核心价值在于赋予检测报告法律效力,是国内业务的 “硬门槛”。政府招投标、产品监督抽查、司法鉴定、电商平台入驻抽检等场景,均要求报告加盖 CMA 标志。比如食品安全抽检、环境损害司法鉴定、建筑材料验收等,没有 CMA 资质的报告根本不被认可,实验室相当于 “无证经营”。
2. CNAS:国际互认的 “能力名片”
CNAS 是中国合格评定国家认可委员会的自愿性认可,依据 ISO/IEC 17025 国际标准运作,不具强制性。其最大优势是国际互认,获证实验室的结果可在全球 100 多个 ILAC-MRA 协议成员国畅通无阻。
在出口贸易、跨国供应链合作、国际科研项目中,CNAS 是核心竞争力。像电子设备出口欧盟的 CE 认证、汽车零部件进入跨国车企供应链、医疗器械注册检测等场景,CNAS 认可是必备条件,能缩短认证周期、降低合作成本。同时,它也是实验室技术实力达到国际水平的重要象征。
二、优先级判定:3 个核心维度精准决策
1. 按业务范围定方向
主攻国内市场:优先办 CMA。服务政府部门、国企采购、本地企业送检,或涉及法定报告场景,CMA 是入场必备,无它无法开展合规业务。
拓展国际业务:必配 CNAS。涉及出口产品检测、外资企业合作、国际标准制定等,CNAS 能打破国际市场壁垒,避免因资质缺失导致订单流失或额外成本。
2. 按需求性质分先后
合规底线优先:CMA 是 “生存线”。未取得 CMA 擅自出具报告,将面临 5-10 万元罚款,初创实验室或中小型机构需先拿 CMA 筑牢合规根基。
能力升级跟进:CNAS 是 “加分项”。已有 CMA 的实验室,想承接高端研发测试、参与国家级项目或提升报价竞争力,CNAS 能显著增强公信力。
3. 按成本效益算投入
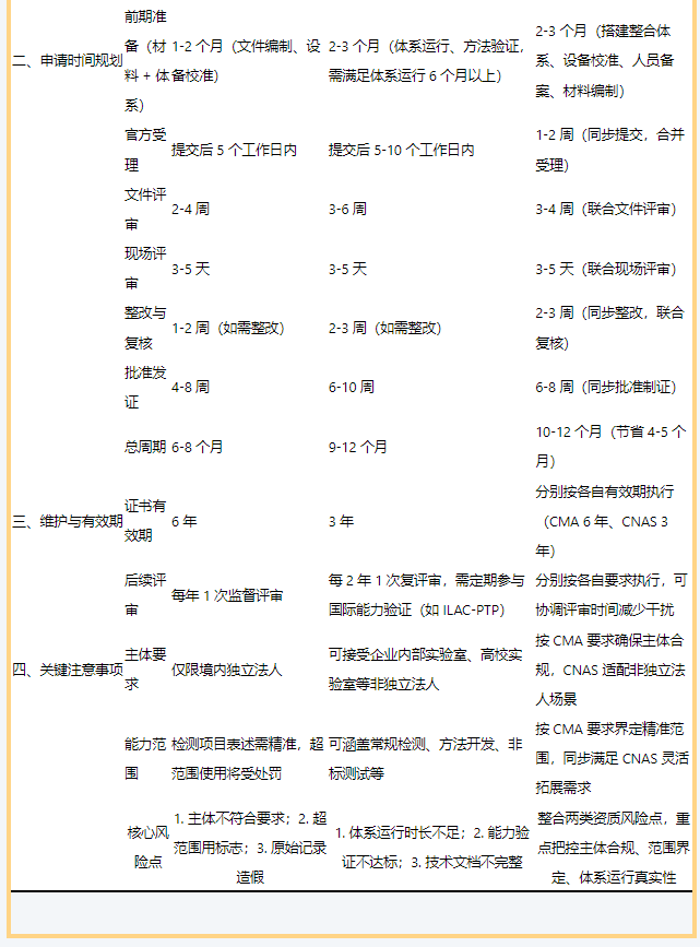
CMA 性价比更高:申请周期 6-8 个月,年均维护成本 3-5 万元,涵盖监督评审、设备校准等,适合预算有限、聚焦国内市场的实验室。
CNAS 侧重长期价值:申请周期 9-12 个月(需体系运行 6 个月以上),年均维护成本 8-12 万元,含国际能力验证、标准跟踪等,但能带来更高业务溢价和国际市场机会。
三、双资质布局:进阶发展的最优解
1. 双资质叠加的核心优势
头部检测机构如华测检测、SGS 均手握双资质,实现 “国内合规 + 国际认可” 双重保障。一份报告同时加盖 CMA 和 CNAS 标志,既能满足国内招投标的法定要求,又能获得国际市场认可,大幅提升业务覆盖范围和效率。
企业自建实验室(如华为、比亚迪研发中心),CNAS 可强化内部质量管控和供应链话语权,CMA 则能支持对外承接检测服务,拓展商业边界。
2. 高效申请策略
CMA 与 CNAS 的评审要求存在重合(如人员资质、设备管理、流程标准化),建议先申请 CMA,借助其建立完善的质量管理体系,再升级申请 CNAS,聚焦技术能力提升。
部分地区推行“二合一评审” 政策,可同步推进两项资质申请。某新能源实验室通过该政策,12 个月内拿下双资质,比单独申请节省 5 个月时间,降低人力物力成本。
四、申请与维护:3 个关键避坑点
1. 明确法律主体要求
CMA 仅限境内独立法人申请,外资实验室需在国内注册全资子公司才能办理。
CNAS 门槛更宽松,企业内部实验室、高校实验室等非独立法人机构也可申请。
2. 精准界定能力范围
CMA 需明确具体检测项目,表述必须精准(如 “食品中农药残留检测”),超范围使用将面临严厉处罚。
CNAS 认可范围更灵活,可涵盖方法开发、非标测试等技术能力,适合科研型实验室。
3. 重视后续维护运行
CMA 每年需接受监督评审,重点核查原始记录真实性,不可编造数据应付检查。
CNAS 每 2 年进行复评审,需定期参与国际能力验证(如 ILAC-PTP 计划),持续达标才能保留资质。
CMA 是国内市场的 “合规底线”,CNAS 是国际竞争的 “能力上限”。实验室的最优路径是:先拿 CMA 保障合法经营,再根据业务发展需求叠加 CNAS,或通过 “二合一评审” 高效布局双资质。资质选择没有绝对优先级,只有适配自身发展阶段的组合方案。
CMA 与CNAS 申请核心信息汇总表


返回顶部